设为首页
|
加入收藏
|
English
|
首页
本社概况
本社介绍
学术委员会
编委会
文化建设
期刊导航
中国标准化
标准化海外版
标准科学
标准生活
ASTM标准化新闻
ISO focus焦点
新闻中心
综合新闻
行业动态
国际要闻
本社动态
标准资料
新闻中心
您所在的位置:
网站首页
>
专题专栏
>
老龄标准化专题
本社概况
本社介绍
学术委员会
编委会
文化建设
其他情况
期刊导航
《中国标准化》
《中国标准化》海外版
《标准科学》
《标准生活》
ASTM 标准化新闻
《ISO Focus》
新闻中心
综合新闻
行业动态
国际要闻
本社动态
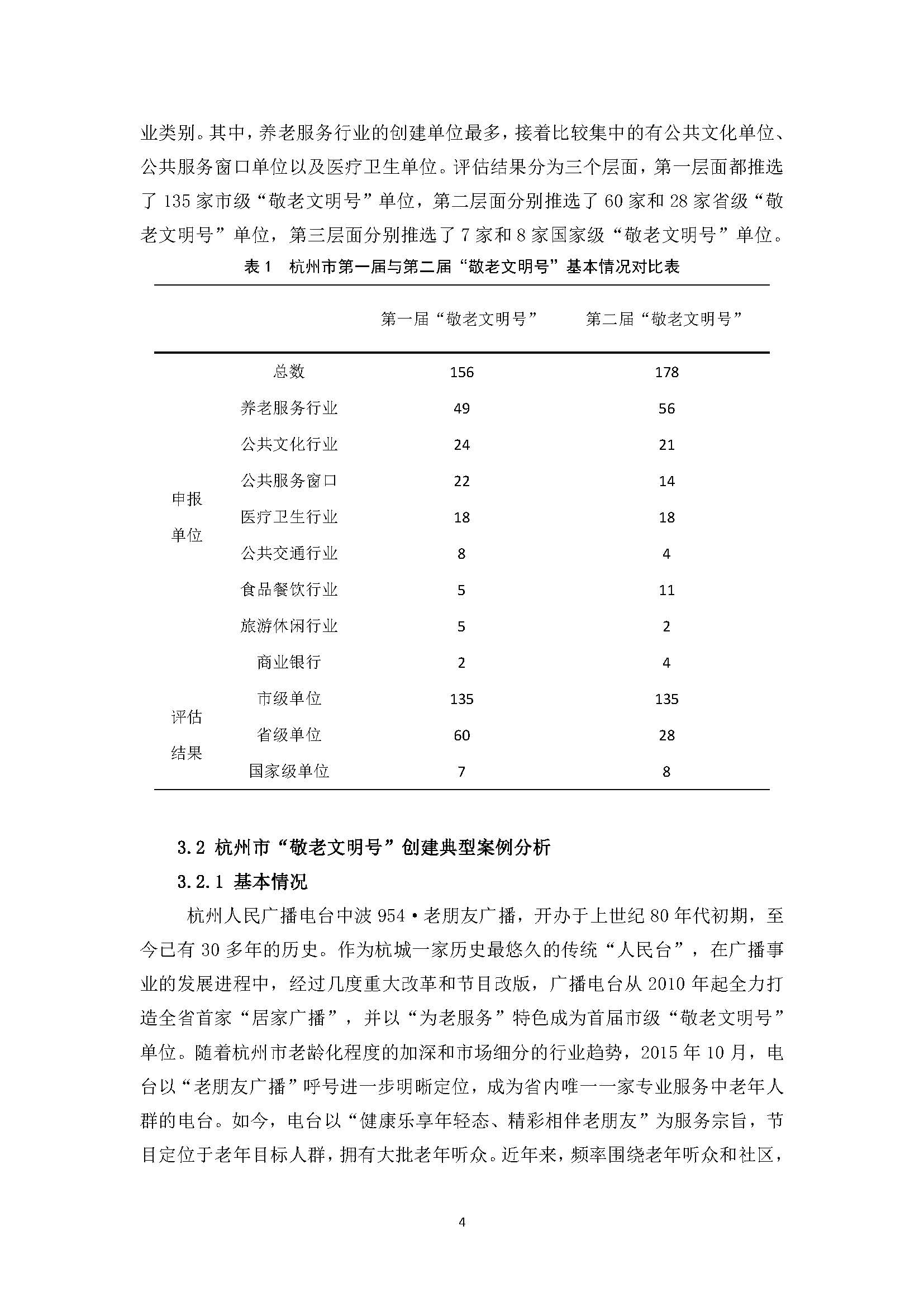
“敬老文明号”服务规范地方标准创建与运用分析
作者:标准科学
发布时间:2019-09-02
来源:
京公网安备 11011402011481号
京ICP备12047668号-1