本社概况
期刊导航
新闻中心
工信部:37项化工、石化、机械等行业标准报批公示
作者:国家标准频道
发布时间:2017-12-28
来源:
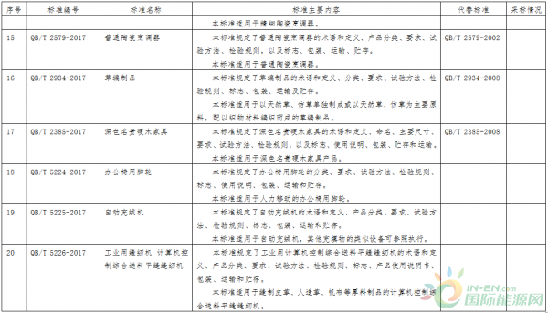
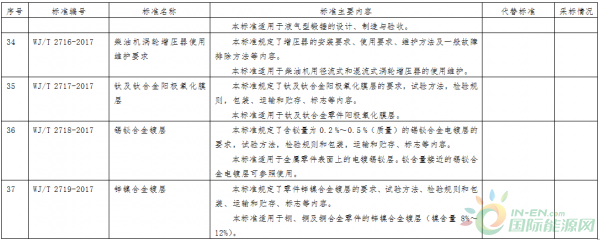
工信部官网消息,根据行业标准制修订计划,相关标准化技术组织等单位已完成《化学工业建设工程质量监督规范》1项化工行业标准、《石油化工仪表管线平面布置图图形符号及文字代号》等5项石化行业标准、《工业制动器 能效限额》等7项机械行业标准、《精细陶瓷烹调器》等13项轻工行业标准、《光学件、金属件用刻刀 方形刻线刀》等11项兵工民品行业标准的制修订工作。
在以上37项行业标准批准发布之前,为进一步听取社会各界意见,工信部在其官网进行为期一月的公示,截止日期2017年11月17日。




