本社概况
期刊导航
新闻中心
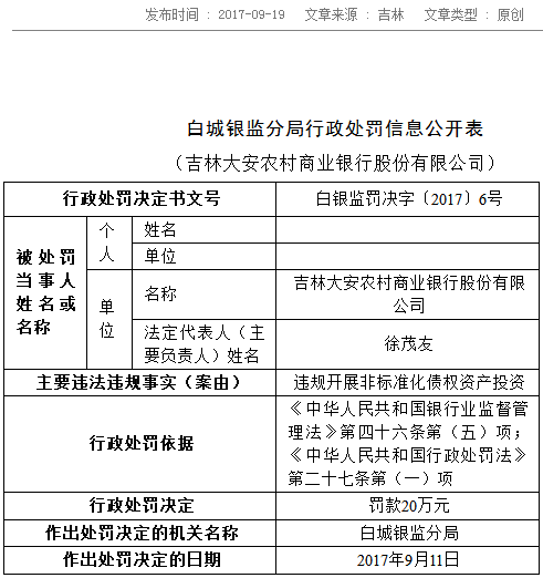
吉林大安农商行违规开展非标准化债权资产投资 被罚20万
作者:中国质量新闻网
发布时间:2017-09-22
来源:
和讯网消息 近日,白城银监分局公布对吉林大安农村商业银行股份有限公司的行政处罚决定书。吉林大安农商行的主要负责人为徐茂友,该行存在违规开展非标准化债权资产投资的违法违规事实。
依据《中华人民共和国银行业监督管理法》第四十六条第(五)项;《中华人民共和国行政处罚法》第二十七条第(一)项,白城银监分局决定对吉林大安农商行罚款20万。AI Robot
附通告截图:
