本社概况
期刊导航
新闻中心
市场监管总局(标准委)批准《铝合金5083成分标准样品(块状)》等29项国家标准样品及14项国家标准样品延长有效期
作者:中国标准化杂志社
发布时间:2022-08-09
来源:
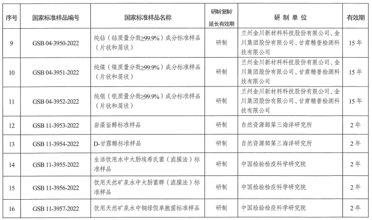
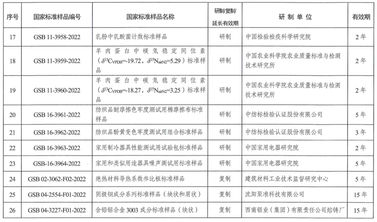
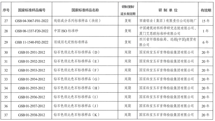
日前,《关于批准〈铝合金5083成分标准样品(块状)〉等29项国家标准样品及14项国家标准样品延长有效期的公告》正式发布。具体内容如下:






日前,《关于批准〈铝合金5083成分标准样品(块状)〉等29项国家标准样品及14项国家标准样品延长有效期的公告》正式发布。具体内容如下:





