《创业园科技服务基本要求》国家标准解读

日前,《〈创业园科技服务基本要求〉国家标准解读》正式发布。具体内容如下:
一、标准编号及标准名称
标准编号:GB/Z 40892-2021
标准名称:《创业园科技服务基本要求》。
二、标准制定背景
创业园是我国创新创业的集聚区,对推动科技人才创新创业、高新技术产业发展具有重要推动作用。
国家高度重视创业园科技资源配置作用。国务院2014年印发《国务院关于加快科技服务业发展的若干意见》对推动创新创业发展提出了新要求。国务院办公厅2018年印发《关于推进农业高新技术产业示范区建设发展的指导意见》、国务院2020年印发《关于促进国家高新技术产业开发区高质量发展的若干意见》,提出到2025年建成若干具有世界影响力的高科技园区和一批创新型特色园区的目标,对新时期建设创业园提出了新任务和新目标,对推动创业园发展、培育发展科技型企业具有重要引领作用。
标准欠缺直接影响我国创业园高质量发展。目前我国尚未发布创业园相关的国家标准,创业园存在大小不一、类型不一、服务内容不一,直接影响创业者向企业家的转变,不利于科技成果的快速转移转化,需要以标准规范创业园服务事项、优化服务流程,服务好园区创新创业,切实提升创业园的创新服务质量。
经过30年的发展,创业园成为集聚科技创新要素、培育企业创新主体、发展高新技术产业、推动优势产业集群建设、推动区域创新发展的重要引擎。新一轮科技革命和产业变革正在加速演进,新时代创新型城市和创新型国家建设对创业园升级转型提出了新要求,根据创业园出现产城融合、智慧园区发展等新趋势,为提升创业园服务质量和效率,集聚优化全球创新资源,满足创新创业服务需求,更好培育壮大科技企业,特制定本标准。
总体上,制定本标准主要基于以下几个方面:
1. 创业园是高新技术产业发展的关键载体。创业园为留学归国人员提供了良好的创新基地,为推动国外科技成果的产业化和市场化起到了重要作用。
2.创业园创新服务多样化,有力推动双创的发展。创业园通过支持科技人员携带科技成果在园区内创新创业,通过众创、众包、众扶、众筹等途径,孵化和培育科技型创业团队和初创企业。
3.新兴技术和新兴业态持续涌现,对创业园服务提出新要求。第四轮科技革命纵深化推进,创新创业形态发生重大变化,原有传统的代办、场地等服务无法满足新时期创新创业需求,亟需提供健全优质的创新服务。
4.制定该标准,有助于推动创业园高质量发展。发挥好标准对科技创新的技术支撑作用,以标准规范服务行为、提高服务质量,推动园区创新创业发展。
三、标准主要内容
根据当前创业园的发展趋势,创业园和科技园日益融合,特制定创业园科技服务基本要求标准,明确创业园的服务要求、服务内容、服务评价等内容,科技工业园、农业科技园、国家大学科技园各类科技园可参照使用。
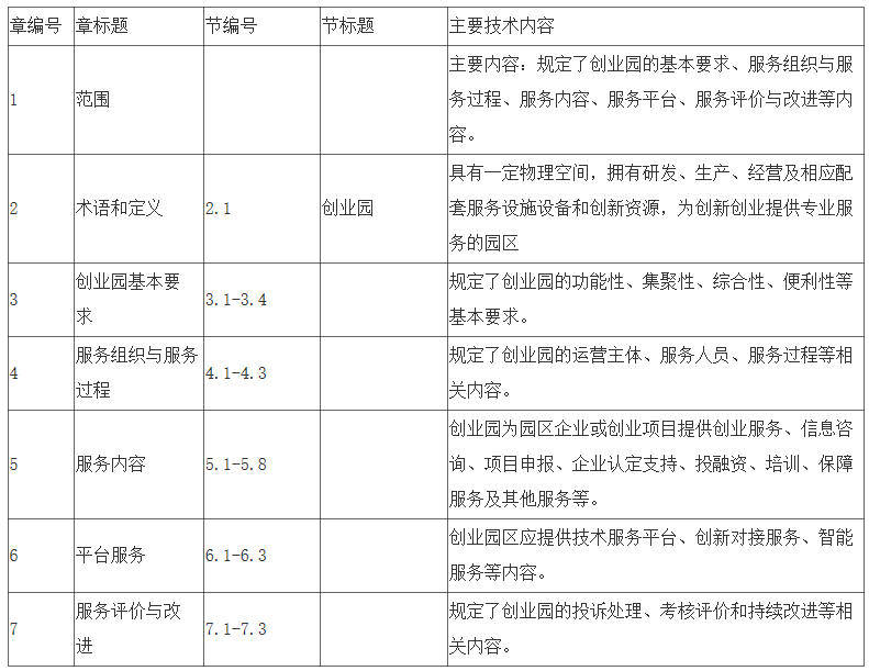
本标准规定了创业园的科技服务原则、组织管理、基础服务、增值服务、平台服务、服务评价与改进等内容。
表1 标准主要技术内容

四、标准实施意义
标准规范基础服务要求,提升创新创业水平。本标准通过规范创业园的组织管理以及各类科技服务,加强服务的供给水平和能力,为园区企业提供必需的基础物业服务、中介资源、平台服务等,有力发展科技企业与科技产业,推进产城融合,不断提升科技创新能力和治理能力。
标准与科技加快融合,切实解决创新创业难题。以园区推动创新创业成为当前主要趋势,直接影响初创企业的发展壮大。本标准基于“双创”企业需求,从需求端和供给端双方入手,以满足初创企业、高新技术企业发展为导向,提供综合性“一站式”科技服务。
标准引领创新创业服务,推动园区提供优质服务。当前,经济科技的发展动力、发展方向和发展模式都发生了深刻变化,本标准的实施将有助于推动创业园科技服务质量,更好促进新时期的创新创业,助力创业园区高新技术产业发展,培育中小创新型科技企业,推动瞪羚企业、独角兽企业的发展。
