第四届中国质量奖评选结果正式揭晓!

中国质量奖是中国质量领域的最高荣誉,于2012年经中央批准设立,每两年评选一次,已开展了四届评选表彰活动。中国质量奖旨在推广科学的质量管理制度、模式和方法,促进质量管理创新,传播先进质量理念,激励引导全社会不断提升质量,推动建设质量强国。
2021年,市场监管总局会同发展改革委、科技部、工业和信息化部、农业农村部、商务部等有关部门和单位,以及相关科研院所、社会团体等联合成立中国质量奖评选表彰委员会,组织开展第四届中国质量奖评选表彰工作。经过材料评审、陈述答辩、现场评审、审议投票等一系列客观、公平、公正的评选程序,最终99个组织和个人脱颖而出,获得第四届中国质量奖及提名奖。
本届中国质量奖评选凸显五个特点:一是参评范围广泛,从各行业各地方推荐产生出696个组织和168名个人参评,数量为历届之最;二是外资企业首次参评并获奖,体现了中外质量管理交流互鉴的积极成果;三是民营企业等踊跃参评,获奖组织中民营及混合所有制企业占将近一半,显示了中国民营经济不断迸发的质量创新活力;四是首次为中小企业单设评选类别,共有6家中小企业获得中国质量奖提名奖,引领广大中小企业走“专精特新”发展之路;五是有一批“链主”企业获奖,鼓励发挥标杆引领作用,推动产业链质量协同提升。
社会各类组织特别是广大企业是建设质量强国的生力军。第四届中国质量奖获奖组织长期践行科学质量管理,坚持走质量效益型发展道路,在质量、创新、品牌、效益等方面取得了突出成绩,形成了各具特色的质量管理制度、模式和方法,具有很高的社会推广价值;获奖个人都是长期从事质量工作的管理人员和一线工匠,具有很强的榜样和示范作用。市场监管总局及中国质量奖评选表彰委员会号召各行各业和全国广大质量工作者向获奖组织和个人学习,弘扬企业家精神和工匠精神,深入开展质量提升行动,加强全面质量管理,持续推进质量改进,大力实施质量创新,努力提高质量水平,全力推动质量强国建设,为全面建成社会主义现代化强国,实现中华民族伟大复兴的中国梦作出新的贡献。
在中国质量(杭州)大会上,还举办“先进质量管理经验分享”分论坛,宣传推广中国质量奖获奖组织的质量管理创新成果与最佳实践。
本届中国质量奖及提名奖获奖名单如下:
一、第四届中国质量奖获奖名单(9家组织+1名个人)
(一)组织

(二)个人

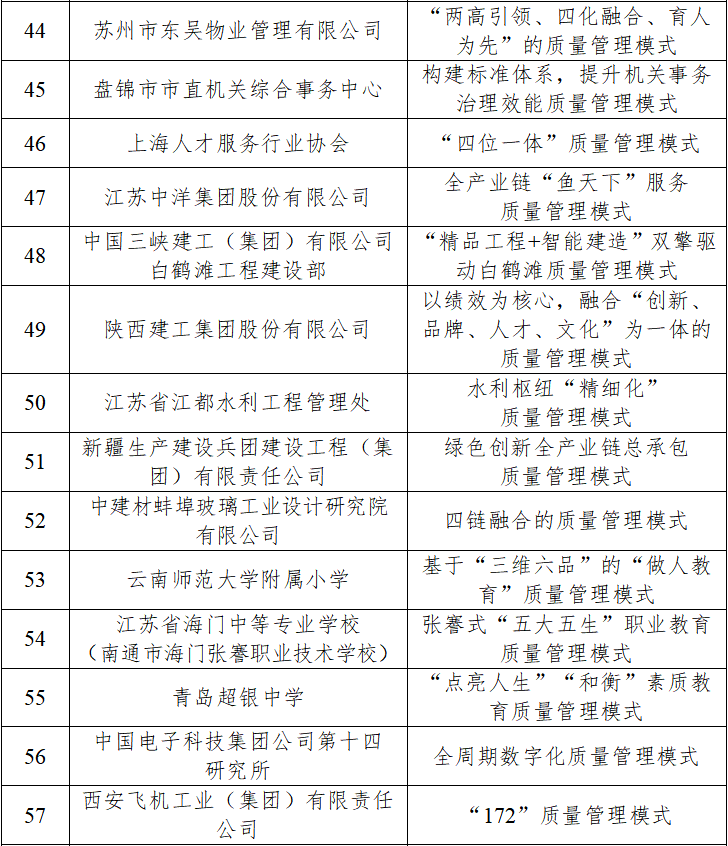
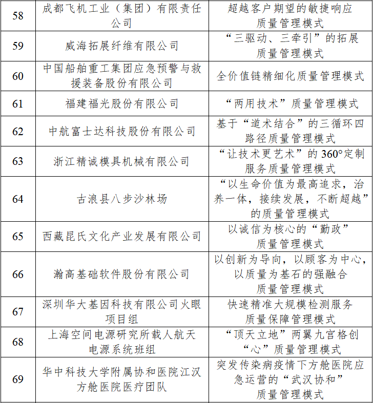
二、第四届中国质量奖提名奖获奖名单(80家组织+9名个人)
(一)组织





(二)个人

