• 设为首页
  • |
  • 加入收藏
  • |
  • English
  • |
  • 新闻中心
  • 您所在的位置:
  • 网站首页
  • >
  • 新闻中心
  • >
  • 行业动态
  • 中国名酒志评选标准专家座谈会在京召开
    以市场主体和群众感受为标准构建科学便捷高效的工程建设项目审批制度
    山东省质监局召开农村“七改”领域地方标准制定工作座谈会
    郑州市质监局抽查14批次复肥产品全部符合标准要求
    中国电子技术标准化研究院荣获2015-2017年度“首都文明单位”荣誉称号
    大连出台月嫂护工地方标准
    邮标委召开《邮政业信息系统安全等级保护实施指南》等三项标准审查会
    中国二十二冶集团《多向精密模锻件工艺编制原则》获批国家标准
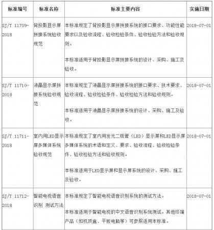
    7月1日起,显示拼接领域多项行业标准将实施!!
    工信部公示5项肥料行业标准

    京公网安备 11011402011481号

    京ICP备12047668号-1